A flowchart is a diagrammatic representation of an algorithm. A flowchart can be helpful for both writing programs and explaining the program to others.
Symbols Used In Flowchart
| Symbol | Purpose | Description |
|---|---|---|
![]() |
Flow line | Indicates the flow of logic by connecting symbols. |
![]() |
Terminal(Stop/Start) | Represents the start and the end of a flowchart. |
![]() |
Input/Output | Used for input and output operation. |
![]() |
Processing | Used for arithmetic operations and data-manipulations. |
![]() |
Decision | Used for decision making between two or more alternatives. |
![]() |
On-page Connector | Used to join different flowline |
![]() |
Off-page Connector | Used to connect the flowchart portion on a different page. |
![]() |
Predefined Process/Function | Represents a group of statements performing one processing task. |
Examples of flowcharts in programming
1. Add two numbers entered by the user.
2. Find the largest among three different numbers entered by the user.
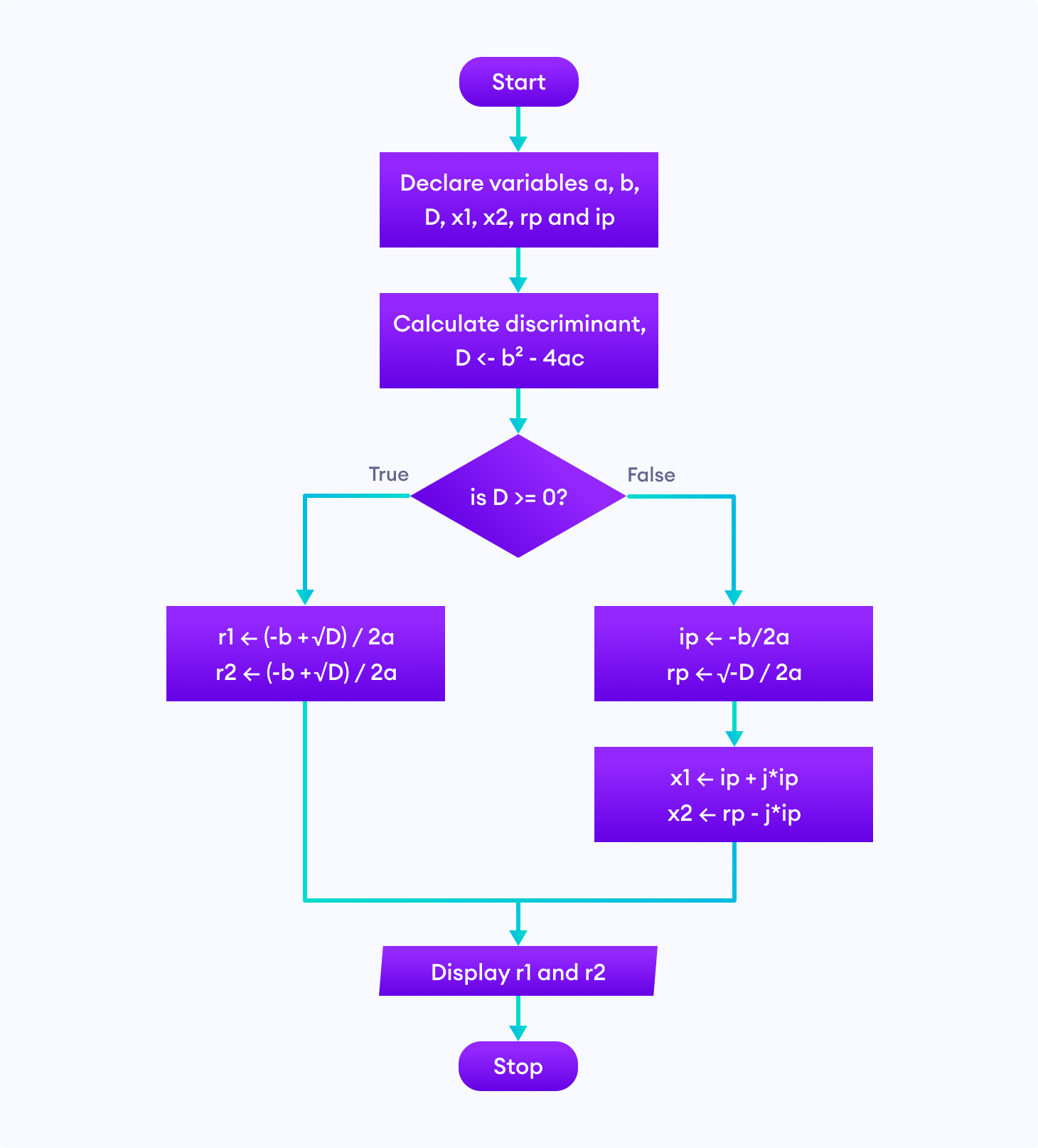
3. Find all the roots of a quadratic equation ax2+bx+c=0
4. Find the Fibonacci series till term≤1000.
Note: Though flowcharts can be useful for writing and analyzing a program, drawing a flowchart for complex programs can be more complicated than writing the program itself. Hence, creating flowcharts for complex programs is often ignored.







