R plot() Function

A plot() function is a generic function that is used to plot points in a graph.


Plot One Point in R

Generally the ordered pair (x,y) represents a point on a graph.

In R, we pass specific points for x-axis and y-axis respectively as a parameter for the plot() function to create a plot. For example,

# create one point at (2,4)
plot(2, 4)

Output

Plot One Point in R Output
Plot One Point

In the above example, we have used the plot() function to plot one point on a graph.

plot(2, 4)

Here,

  • 2 - specifies point on the x-axis
  • 4 - specifies point on the y-axis

Plot Multiple Points in R

We can also plot multiple points on a graph in R. For that we use the R Vectors. For example,

# create a vector x
x <- c(2, 4, 6, 8) 

# create a vector y
y <- c(1, 3, 5, 7)

# plot multiple points
plot(x, y)

Output

Plot Multiple Points Output
Plot Multiple Points

In the above example, we can plot multiple points on a graph using the plot() function and R vector.

plot(x, y)

Here, we have passed two vectors: x and y inside plot() to plot multiple points.

The first item of x and y i.e. 2 and 1 respectively plots 1st point on graph and second item of x and y plots 2nd point on graph and so on.

Note: Make sure the number of points on both vectors are the same.


Plot Sequence of Points in R

In R, we use the plot() function and the : operator to draw a sequence of points. For example,

# draw sequence of points 
plot(1:5)

Output

Plot Sequence Output
Plot Sequence

In the above example, we have used the plot() and the : operator to draw a sequence of points.

The plots are drawn in (1, 1), (2, 2), (3, 3), (4, 4), (5, 5) order.


Draw a Line in R

We pass the type parameter inside the plot() function to change the plot type. For example,

# draw a line 
plot(1:5, type="l")

Output

Draw a Line Output
Draw a Line

In the above example, we have used the type parameter inside plot() to change the type of plot.

plot(1:5, type = "l")

Here, type = "l" draws a line to connect all the points.


Different Plot Types in R

In R, we can change the type of plot using the type parameter inside the plot() function.

Here are some of the most commonly used types of plot we can use inside plot():

Value Description
"p" Points Plot (Default)
"l" Line Plot
"b" Both Line and Points
"s" Step Plot
"n" No Plotting
"h" Histogram-like Plot

Add Title and Label to a Plot in R

We can add titles, provide labels for the axes of the plot in R. For example,

plot(1:5,
  main="Plot Sequence of Points", 
  xlab="x-axis", 
  ylab="y-axis")

Output

Add Title and Label to Plot Output
Add Title and Label to Plot

In the above figure, we can see that we have added a title, a label to the x-axis and y-axis.

Here,

  • main - adds the title "Plot Sequence of Points"
  • xlab - adds the label "x-axis" for x-axis
  • ylab - add the label "y-axis" for y-axis

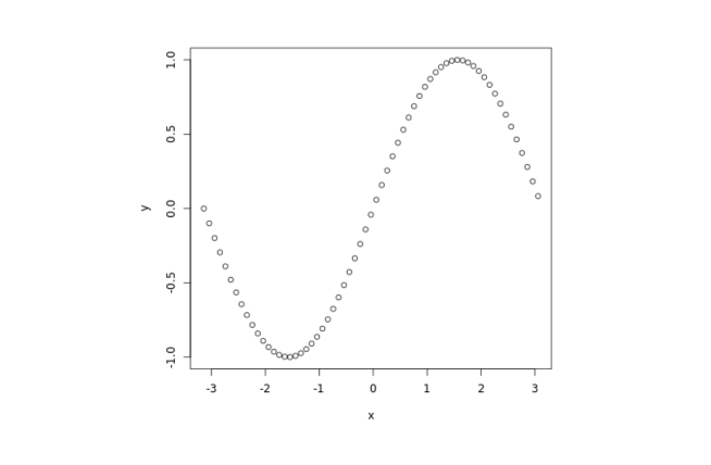
Plot Trigonometric Function in R

In R, we can also plot trigonometric functions.

Let's generate a sine wave plot,

# sequence vector of values from -pi to pi with 0.1 interval
x = seq(-pi,pi,0.1)

# respective sine value of x
y = sin(x)

# plot y against x
plot(x,y)

Output

Sine Wave Output
Create Sine Wave

In the above example, we have generated a sine wave plot.

We have used the seq() function to create the sequence vector x of values from -pi to pi with 0.1 interval. And assigned respective sine values of x to y.

Finally, we plotted y against x using plot().

Note: Similarly, we can generate wave plots of other trigonometric functions.